手机版
English
学校主站
网站首页
部门概况
部门简介
组织架构
人员简介
学术委员会秘书处
科研管理
社会服务
横向技术与咨询服务
文化传承与社会服务
社会公益与志愿服务
成果推介
诚信建设
政策法规
科研诚信活动月
专项管理
智库建设
学术交流
学术团队
政策规章
上级文件
国家
部委
省级(自治区)
教育厅
校级
下载服务
课题模板
报销模板
科研档案
知识产权
通知公告
首页
通知公告
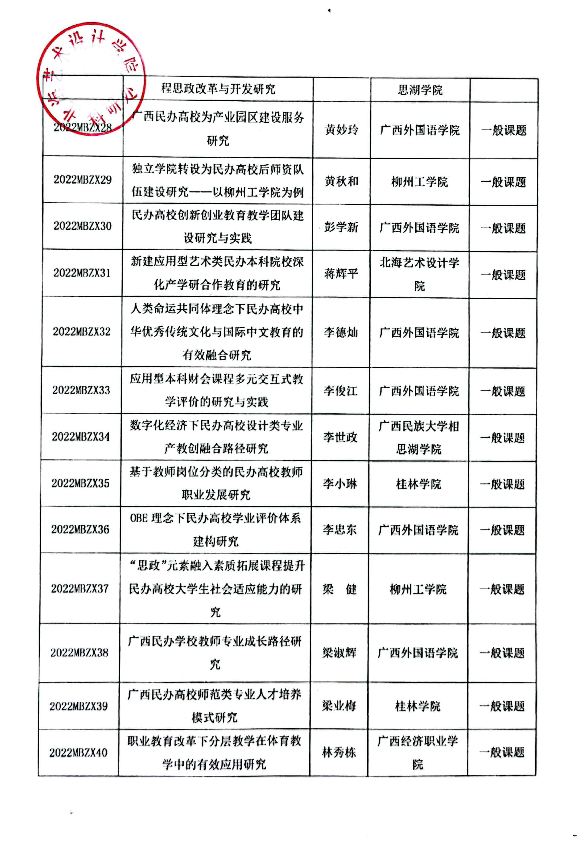
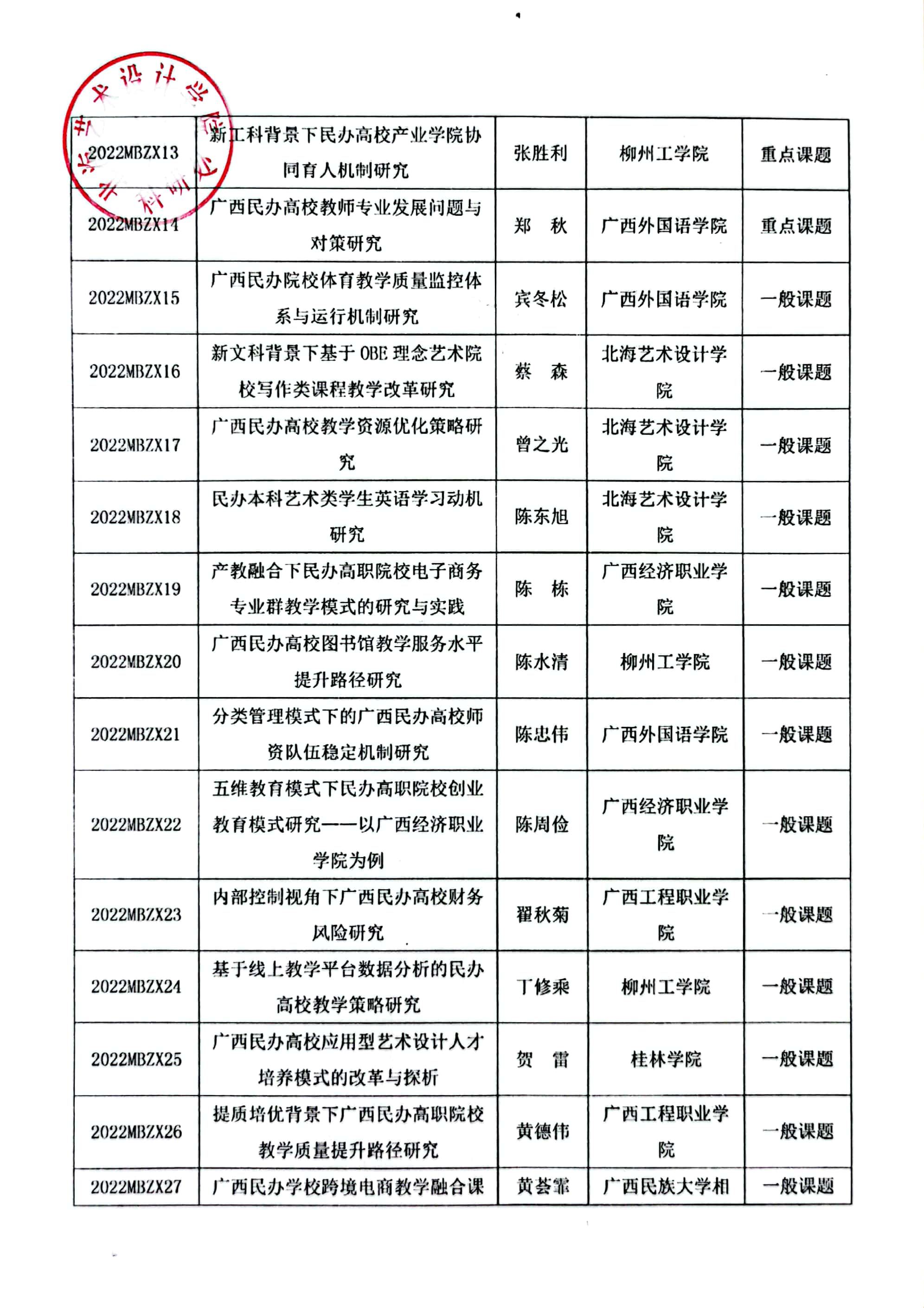
关于公布2022年广西民办教育科学规划课题立项名单通知文件
来源:科研处
责编: 王雨
作者: 蒋辉平
发布时间:2022-06-27
浏览量:
2675
上一篇:
2022年中青年结题文件
下一篇:
喜讯:我校教师斩获2022年度广西民办教育科学规划课题9个项目